近日,陕西省人民政府发布了《中共陕西省委陕西省人民政府关于2024年度陕西省科学技术奖励的决定》。必赢3003no1线路作为第一完成单位获得2024年度陕西省科学技术奖31个项目(人选)。其中,一等奖15项、二等奖13项、三等奖1项,陕西省创新驱动秦创原贡献奖1人、国际科学技术合作奖1人。
根据《陕西省科学技术奖励办法》规定,经省科学技术奖各专业评审组评审、省科学技术奖励委员会审核,2024年度陕西省科学技术奖共授奖354个项目(人选)。其中,陕西省最高科学技术奖3人、一等奖89项、二等奖125项、三等奖129项、创新驱动秦创原奖6人、国际科学技术合作奖2人。
必赢官网牵头获批
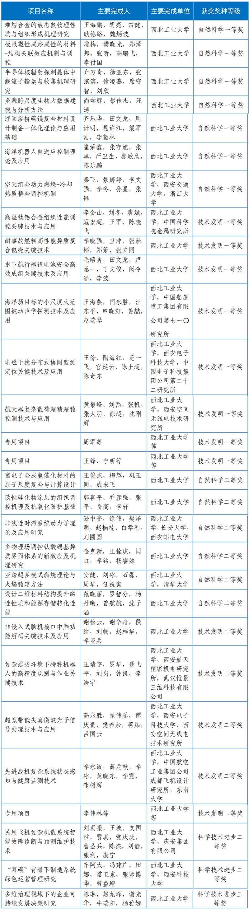
2024年度陕西省科学技术奖项目(人选)


必赢官网牵头陕西省科学技术一等奖
通用项目简介
(按照授奖名单排序)
难熔合金的液态热物理性质与组织形成机理研究

王海鹏教授
项目介绍:钨/锆/钛基难熔合金是战略性金属材料,因其能承受1800K以上的超高温,在航空航天、国防军工等领域有着重要的应用前景。传统方法无法找到盛液态金属的“容器”,致使“液态热物理性质匮乏、组织形成机理不明”成为开发新型难熔合金面临的首要难题。近二十年来,在中科院院士魏炳波教授的指导下,在国家自然科学基金创新研究群体项目、重点项目、国家载人空间站项目和陕西省工业科技攻关项目的共同支持下,王海鹏教授组织实施实验研究和理论分析,与胡亮、常健和耿德路共同攻克了制约难熔合金研发的液态热物理性质与凝固组织形成规律的基础科学问题。

极限塑性成形成性的材料-结构关联效应机制与调控

詹梅教授
项目介绍:超大尺寸、超高性能、超高精度是高端装备永恒的追求,不断挑战现有塑性成形技术的能力极限,材料和结构尺度效应的关联传递和相互放大是限制能力极限的重要内因。为此,该项目系统揭示了极限构件成形与服役中的尺度关联效应机制,创建了塑性成形成性尺度关联效应预测模型,阐明了材料和结构尺度效应的协调规律,提出了利用约束限制尺度效应放大提升极限成形成性能力的原理与方法,将航空发动机封严环的型面误差降低80%多、寿命提升1倍多,贮箱封头等稳定成形极限提升2倍以上,显著提升了关键构件制造的能力和水平。

半导体核辐射探测晶体中载流子输运与收集机理研究

介万奇教授
项目介绍:该研究成果在半导体晶体中载流子输运过程与收集机理方面取得多项重要科学发现和理论成果。阐明了晶体中点缺陷俘获与去俘获过程制约载流子迁移率和寿命内在机理,提出了亚禁带光照调控缺陷能级占据概率和空间电荷分布理论。建立了半导体晶体中二次相析出模型与演化机制,揭示了二次相及诱导缺陷交互作用制约半导体探测器电荷输运和收集效率,进而影响能量分辨率的本质原因。构建了半导体探测与成像器件表面势垒调控模型,阐明了空间电荷区、界面态密度影响半导体探测器载流子俘获和复合概率的理论。

多源跨尺度生物大数据建模与分析方法

尚学群教授
项目介绍:该成果面向精准医疗国家重大战略需求,结合高通量测序数据的高效、精确解析的发展趋势,着力解决了多源异质生物数据一致表征、生物大数据跨尺度关系建模、生物分子时空动态调控预测等核心问题,形成了面向多源信息融合分析的生物大数据表示关键理论,构建了多源异构生物大数据分析新体系,发现了药物新靶点、揭示了疾病标志物、阐明了疾病新机理和生物学新机制,具有重要的学术价值和理论意义,对学科建设和经济社会发展有重要的指导作用。

液固渗挤碳镁复合材料设计制备一体化理论与应用基础

齐乐华教授
项目介绍:该成果针对航空航天及民用领域对轻质高性能复合材料的重大需求,提出了碳/镁复合材料设计与制备一体化新思路。揭示了碳纤维预制体异质/异构涂层构筑与形性调控机理,创立发展了系列涂层体系,提出碳-镁复合界面构筑与精细调控策略,解决了碳/镁高温复合与界面调控难题;构建了碳/镁复材工艺-结构-性能映射关系,发展了性能驱动的碳/镁复材整体-局部结构设计方法,发明了真空吸渗挤压定域增强镁基复合材料新技术和关键装备,实现镁基复合材料构件一体化近净成形,解决了高性能碳/镁复合材料设计制造的瓶颈问题,在航天、兵器、民用领域得到应用。

海洋机器人自适应控制理论及应用

崔荣鑫教授
项目介绍:项目针对海洋机器人控制领域面临的关键难题,从多源耦合干扰、多目标多约束、不确定信息等方面对海洋机器人控制系统的作用机理出发,提出了一系列海洋机器人自适应控制方法:建立非完备信息的机器人状态信息实时估计框架,阐明了多源外部激励和非完备反馈对控制系统鲁棒性的影响机制;提出机理模型与数据混合驱动的学习控制理论框架,发现了动态状态空间与最优解集的映射规律;创建了基于动态代价函数的分布式自适应优化方法,发展了兼顾环境随机特性与控制效果的非线性控制理论。在取得理论突破的同时,项目研究成果在多个海洋机器人平台得到了工程化应用,取得了积极的经济和社会效益。

空天组合动力燃烧-冷却热质耦合调控机制

秦飞教授
项目介绍:该成果针对空天组合动力长时间耐高温热防护技术瓶颈,围绕受限空间内动态热流边界与传热过程耦合机制及应用开展深入研究,构建了受限空间内极端复杂燃烧环境热流高解析度表征模型,揭示了强时空非均匀热边界下超临界碳氢燃料热沉释放调控机理,阐明了多孔介质内非平衡相变传热及其与热源边界的耦合机制,形成了宽域组合发动机燃烧-冷却耦合的复合冷却设计理论与方法,完成了发动机工作条件下的长时间热考核和多次飞行验证,取得了一系列具有重要科学意义和学术影响的原创性成果,为我国空天飞行组合动力研制提供了重要支撑。

高温钛铝合金组织性能调控关键技术与应用

李金山教授
项目介绍:该成果针对航空航天重大装备对轻质高温TiAl合金的迫切需求,发明了基于胞状反应的高强高塑组织调控与低温热加工、基于动态/亚动态再结晶的细晶锻造、片层取向强韧化等关键技术,解决了高温TiAl合金强塑性匹配差、成形温度高、锻造易开裂与组织不均匀等制约其工程应用的瓶颈难题,研制的TiAl合金锻件、板材以及压气机内环、进口导流叶片、零级压气机叶片、四级高压压气机叶片等关键耐热部件在航空航天重要型号中获得应用,为新型航空发动机、高马赫飞行器等国家重大型号的研制提供了支撑。

耐事故燃料高性能异质复合包壳关键技术

李晓强教授
项目介绍:该成果针对国产耐事故SiC/SiC复合包壳气密性、导热性不佳、封装/连接困难及难以损伤监测等关键技术难题,建立了包含两种构型、多种难熔合金材料体系的异质结构复合包壳体系,突破了具有高气密性、高导热及高可靠性等优势的大尺寸先进难熔合金-SiC/SiC异质结构包壳设计及制造技术,建立了异质包壳多物理场耦合失效评价技术,发展了异质结构包壳全三维建模、损伤智能识别及改善技术,实现对材料微观-介观-宏观多尺度全方位损伤失效检测及服役行为预测。相关研究成果已在核动力院、国家电投集团和中核北方核燃料元件有限公司等用户单位开展工程化应用考核验证,为未来新质堆用高温多用途燃料元件研发提供关键技术支撑。

水下航行器锂电池安全高效成组关键技术及应用

毛昭勇教授
项目介绍:该成果针对水下航行器锂电池组面临的高效安全使用难题,突破了长服役期水下航行器锂电池组性能预测和安全管控技术、密闭舱段内水下航行器大功率锂电池组散热优化技术、深海交变压力下水下航行器锂电池组自适应承压设计技术、异构空间内水下航行器柔性锂电池高效成组技术,完成了多型水下航行器锂电池组的湖海试验和技术应用,形成了锂电池在水下航行器领域的设计应用能力,为水下装备向全电动化推进奠定了坚实的理论基础和技术支撑。成果还在电动汽车锂电池组、储能电源等产品中得到推广应用,产生了重大社会经济效益。

海洋弱目标的小尺度大范围被动声学探测技术及应用

王海燕教授
项目介绍:该成果面向海洋空间大范围、立体化信息感知的海洋科技战略重大需求,在国家863计划、国家科技重大专项等任务支持下,突破了海洋弱目标的远程检测、稳健定位、可信识别技术瓶颈,发明了深海小尺度矢量潜标被动声学探测装置,形成了具有完全自主知识产权的海洋弱目标大范围探测系统,系统部署灵活、探测敏捷、隐蔽性强。成果在中国船舶集团、中海油研究总院等单位的海洋弱目标探测、海洋环境监测、海洋油气管线安全监测等领域成功应用,具有重大的军事意义和社会效益。

电磁干扰分布式协同监测定位关键技术及应用

王伶教授
项目介绍:该成果面向国家电磁频谱安全管控战略需求,发明了电磁干扰分布式协同监测定位技术,构建了多维立体协同干扰监测与定位技术体系,研制了自主可控的“检测-测向-定位-跟踪”一体化电磁干扰监测定位系统,应用服务于重点设施安全保障、重大工程建设任务、国土要地区域防护等,解决了干扰源精准溯源难题,显著提升国家电磁频谱管控能力。

航天器复杂载荷超精超稳控制技术与应用

黄攀峰教授
项目介绍:该成果面向高分辨率遥感、高精度空间实验、高增益卫星通信等重要航天器载荷的高精度指向和高稳定控制这一迫切需求,在载人航天、国家863计划等支持下,创新提出“动静隔离、以柔补刚”新方法,形成了由动力学通用新模型、协同控制新技术和精细调控新装置构成的航天器载荷精稳控制新体系:构建了多场耦合下航天器载荷界面连接动力学表征、传递和机电性能反演模型,发明了多刚度载荷动态特性原位识别技术;揭示了载荷动力学模型中跨刚度部组件间非线性耦合机理,发明了多源多路扰动下载荷指向与稳定度协同控制;发明了多自由度指向/稳定一体化精细调控装置。成果应用于我国科学、遥感、通信等不同种类航天器载荷,为我国航天事业发展提供了重要技术支撑。

(文字:谷亚旭、张思齐、洪 波;审核:李飞 、马西平)